El sistema consta de:
---Un mando a distancia de un canal conectado al timbre de casa.
En el montaje final, el receptor se ve más grande porque usé uno de cuatro canales (el que tenia).
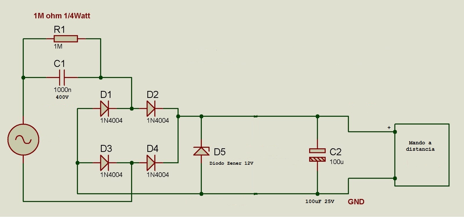
Se tiene que abrir y soldar los terminales del pulsador, se quita la pila y se alimenta con el circuito adjunto. Cuando se pulsa el timbre de casa, la corriente que le llega, alimenta de paso el mando y activa el relé del receptor dando un pulso de entrada a un Arduino.
En mi caso, el receptor está en otra habitación.
El circuito adjunto, solo puede proporcionar unos pocos miliamperios, pero son suficientes para activar el transmisor. Esta construido en una pequeña plaquita de circuito y dentro del propio timbre. Salen dos cables para alimentar al transmisor.
Alarma de casa
Voy a describir el sistema de alarma que tengo montado en casa. Para mi es el ideal. Veamos.
El sistema me hace una llamada al móvil cuando alguien llama al timbre de casa (dos ring), en ese momento yo abro una aplicación en el móvil y puedo ver quien es y lo que hace. Esto basado en que por lógica, un ladrón primero llamaría para asegurarse de que la casa esta vacía.
Hago la descripción en dos partes
Parte de alarma
---Un Arduino y circuito asociado.
En primer lugar hay un relé a la derecha que representa el del receptor del mando a distancia. El resto del circuito esta hecho en una placa que se acopla encima del Arduino (puede hacerse separada).
Esta placa contiene un integrado HT9200A que es un marcador de tonos telefónicos.
Cuando alguien llama al timbre de casa, el relé pone a nivel alto el pin 2 del Arduino, que seguidamente activa el relé que está conectado a la línea cortocicuitandola a través del transformador de 600-600 ohmios lo que equivale a "descolgar" el teléfono.
Sigue el envío por parte del Arduino de mi número de móvil al HT9200A que se encarga del marcado por tonos. El programa tiene un retardo para permitir dos ring en el móvil y después Arduino "cuelga" el teléfono desactivando el relé.

Aquí es cuando recibo dos ring en mi móvil Android, arranco un programa y puedo ver quien llama. Decir que hay un retardo de unos 10 segundos desde que alguien llama al timbre y a mi me suena el teléfono. Tiempos de mando a distancia + Arduino + descolgar + esperar tono + marcar + telefónica + móvil. Ojo, no hacer las pruebas de marcado con alimentación USB, hace interferencias en el sistema.
Pongo el esquema de conexión del HT9200A
En el esquema principal otras conexiones:
-Un sensor de humo. Si se activa, Arduino me envía un ring
-Un sensor de presencia PIR por calor. Activable a voluntad con un interruptor. Me envía 3 ring.
-Hay una cámara en la propia caja del montaje.
-Una cámara Web. La tenía y la conecté. Arduino le manda un impulso solo cuando hay una alarma PIR y entonces tomas fotos cada segundo que envía a un servidor de ISP (Telefónica).
Parte de video
El corazón del sistema de gestión de video es un DVR que puede comprase (como todo lo demás) en Chinalandia por unos 80 euros (a 2013). Nos permite conectar hasta 4 cámaras normales (no cámaras WEB) al router y lógicamente de ahí a Internet y al móvil Android o iPhone. Este es el "bicho"
Además, si queremos, podemos ponerle un disco duro y grabar cualquier movimiento de cada cámara. Tiene muchas opciones de configuración.
Y aquí la pregunta del millón ¿cómo podemos ver quien llama a nuestro timbre?
De cajón, sustituimos la mirilla normal por una mirilla-cámara.
El problema, nos quedamos sin mirilla óptica. Solución, ponemos una pantallita junto a la puerta con un pulsador que nos conmuta la salida de la cámara al VCR a la pantalla TFT. La parte trasera de la nueva mirilla y su cable se tapan con una balda de madera a juego con la puerta.
Lo dicho, al sonar el timbre de casa recibo dos ring en el móvil, abro una aplicación Android llamada MEyePro y puedo ver las cámaras conectadas al DVR.
Aquí dos vistas del interior de la alarma.



En la izquierda el montaje ya terminado. En el fondo se ve una pantalla para ver fotos, que afortunadamente tiene entrada de video y está conectada a la salida de video del DVR. La caja y esta pantalla están en mi "despacho". Por cierto, tengo otro mando con el receptor metido dentro del telefonillo (fonoporta) y puedo abril la entrada al edificio sin moverme del sillón ya que veo quien llama. Vale vale alto, en mi descargo tengo que decir que tengo movilidad reducida.
A la derecha es una captura de pantalla del móvil.
Creo que este sistema de alarma es muy efectivo y da mucha tranquilidad el poder ver nuestra casa o negocio desde cualquier parte del mundo. El coste haciéndolo uno es realmente bajo. Las cámaras valen menos de 20€. Creo que en total ha costado menos de 150€. Además, el mantenimiento es cero ya que son llamada "perdidas" al móvil,.
Si alguien llama casa y luego lo vemos manipular la puerta basta llamar a un vecino que de un grito o a la policía.
Posible mejora. Si Arduino detecta una llamada al timbre, podríamos dejarlo "en alerta" de tal modo que si llamamos a casa "descuelgue" el teléfono y conecte la salida de este a un amplificador-altavoces cerca de la puerta y gritarle al intruso que está vigilado diciéndole incluso el color del jersey que lleva. Y eso, acojona asusta a cualquiera.
