Barrera óptica para macro fotografía
Como el aburrimiento es muy malo, tras adquirir una Canon 350D pensé que este artilugio podría ser útil a los que quieren cazar insectos en vuelo, aunque también puede servir para fotografiar pequeños objetos "aéreos" sin preocuparnos demasiado por el estado del enfoque.
He aquí el engendro
Como veis, la cámara en un soporte de madera con dos barras rígidas de aluminio. En un extremo un láser, en otro un fototransistor que van a un circuito disparador por cable a la cámara. En el momento que algo se interpone entre el láser y el fototransistor se hace la foto con un retardo menor de 1 segundo.
Vamos por partes
.
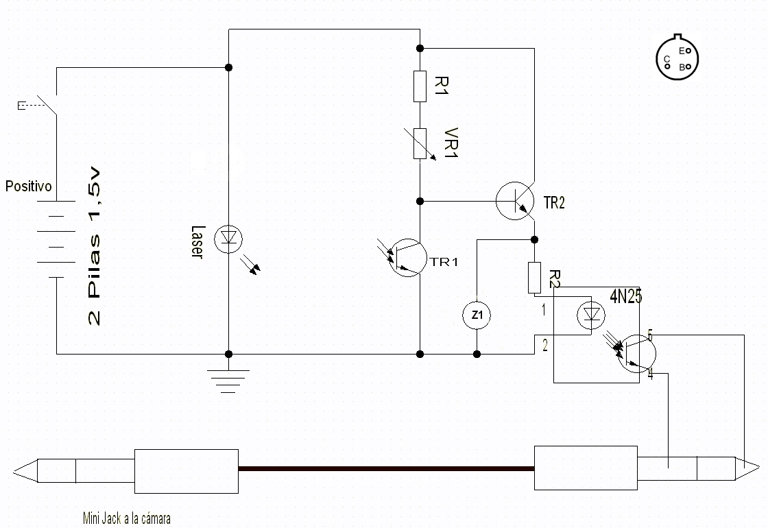
Circuito
He intentado simplificarlo al máximo utilizando un mínimo de componentes, veamos una explicación que en algunos aspectos resultara obvia para los expertos y corta para los mas novatos. Además, decir que no soy ingeniero electronico, herrero ni fotografo. Lo digo por los fallos, jeje.
Osea, un chapuzas.
Estos son los componentes:
R1: 1000 Ohmios
VR1: Resistencia variable de 50.000 ohmios
R2: 180 ohmios
TR1: Fototransistor
TR2: 2N2222. Arriba a la derecha visto desde abajo
4N25 es un circuito integrado optoacoplador (usar zócalo).
Laser: un puntero laser modificado
Z1: Zumbador piezoelectrico
Como el circuito es muy sencillo, no hay dibujo de circuito impreso, se suelda sobre una plaquita de baquelita que ya viene agujereada y con pistas de cobre paralelas. Se van soldado los componentes y se hace algún puente y cortan pistas según necesidades. No es difícil, pero hay que ser cuidadoso y repasar varias veces lo que se hace. Aunque no hay peligro de electrocución.
Además, TR1 y el láser van fuera del circuito, a cada uno de los "cuernos" y Z1 suelto dentro de la caja.
Cuando el láser incide sobre TR1 lo cortocircuita y pone la base del transistor TR2 a masa impidiendo que conduzca. Al interponerse un objeto TR2 pasa a suministrar corriente a R2 y al diodo LED del 4N25 y por tanto cortocircuita las patillas 4 y 5 y el disparador de la cámara hace la foto. También da corriente a Z1 que hace el pertinente zumbido.
Z1 no esta puesto por gusto, nos sirve para sin conectar la cámara alinear durante la construcción el láser y TR1.
MUY IMPORTANTE: el láser y TR1 deben estar PERFECTAMENTE alineados tanto en el plano vertical como en el horizontal. Si la luz láser incide sobre TR1 de forma minimamente oblicua, el ajuste, ya de por si un poco delicado, será casi imposible aunque la luz incida sobre TR1. Esto es debido a que la luz láser es extremadamente fina, aunque a nuestros ojos nos parezca de mayor diámetro por dispersión en el entorno (piel, papel, humo, etc). Por este motivo, se recomienda una construcción robusta y firme.
El optoacoplador separa totalmente el circuito eléctrico de la cámara. Es un circuito integrado de 6 patillas, la 1 y 2 alimentan un LED interno y la 4 y 5 cortocircuitan un fototransistor también interno que dispara la cámara.
VR1 lo puse como ajuste de sensibilidad, pero al final funciona casi en cualquier posición. Veamos como queda




El laser, es un puntero que tenia por casa. puede buscarse uno parecido o seguro que puede comprarse uno de esos de los chinos que valen 3 o 4 Euros. Este tenia la ventaja de ser plano.
El circuito en su cajita. Arriba, jack del fototransistor, derecha jack del láser e interruptor de alimentación e izquierda cable del disparador a la cámara. Dos pilas AAA.
DEFECTOS DEL CIRCUITO:
-Alineado critico. Se evita con los consejos de mas arriba. Construcción robusta y conjunción vertical y horizontal de emisor y receptor.
-Láser rojo visible que a veces puede salir como un punto en el objeto fotografiado. Soluciones:
-Usar láser infrarrojo como los usados en lectores compac disc. Para mi no razonable esfuerzo/beneficio.
-Alimentar el láser con un transistor y cortar su alimentacion durante 1 segundo (via un condensador). Mas fácil. Pero lo pensé despues.
-Usar una barrera con LED infrarrojos. Posible, pero tenia el láser a mano.
Hay que abrirlo para quitarle las pilas, soldarle cable para alimentarlo con nuestras baterias y sobre todo, soldar un cablecito que cortocircuite el pulsador para que funcione de forma continua cuando nosotros actuamos sobre el interruptor general del circuito.
ESTRUCTURA
Esta hecho con perfil de aluminio. En principio se ve que hay dos barras en cada lado para ser deslizantes y adaptarse a varias distancias. Debido al ajuste crítico comentado, esto de momento no lo tengo operativo, pero todo es cuestión de trabajar con precisión. La cámara y las barras esta sujetas por sus correspondientes tornillos a un recorte de madera.
El láser en acción visible con humo.
Ojo! hay que retranquear un poco la madera soporte para permitir que el jack para el disparador entre sin chocar con la barra lateral. Detras el agujero para tuerca del tripode de la cámara.
El circuito tiene una inercia muy pequeña, de mucho menos de un segundo, pero nadie espere capturar un moscardon al vuelo, mejor animales "curiosos" que quieran "explorar" nuestro invento. Para ello he pensado de instalar cerca del laser un pequeño soporte para poner una flor, miel o trocito de carne para atraer abejas, avispas y bichos similares. De momento, que tendré que esperar a mis vacaciones veraniegas en casa con jardín para mi "caza".
Aquí solo unas flores sin mucho mérito "cazadas" (jaja) con mi láser.
Por supuesto F11, enfoque manual y flash
Espero que este entretenimiento de fin de semana os guste y alguien se anime y lo mejore. Un saludo. Jopapa.