Flyback

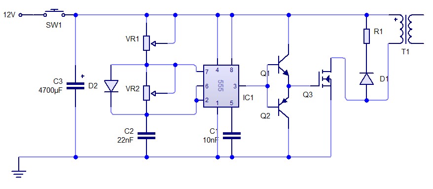
          Un Flyback o MAT es el transformador de alta tensión que puede encontrarse en los antiguos monitores o televisores de tubo. Con el es posible obtener voltajes de unos 20.000 voltios. Para ello es necesario proporcionarle una corriente pulsatil en el primario. Aquí se consigue con ayuda de un integrado 555 y un transistor MOSFET.
Lo primero es conseguir el Flyback e identificar los pines del primario y del secundario.  Para ello, podemos consultar esta página
http://www.creatronica.com.ar/veriflyback_guias.htm
El circuito generador de pulsos trabaja a una frecuencia de unos 15kHz con onda cuadrada y puede regularse el ciclo de trabajo de dicha onda.
El MOSFET necesita un disipador generoso (mejor si es mayor que el de la foto) y aún así no es para un funcionamiento continuo.
En la conexión del circuito al Flyback puede probarse de una forma o invirtiendo los cables para ver cual va mejor.
El circuito se ha realizado sobre placa de tiras. Se ha reforzado con cable la linea de positivo y negativo hasta el MOSFET.
Debe usarse una fuente 12 voltios y que de unos 3A. Yo he usado una fuente de PC.
Para poner en marcha el sistema he usado un pulsador en vez de un interruptor. Es más seguro si hay algún percance.
Lista de componentes:

R1: 100 ohmios/5W
VR1 y 2: Trimer 4k7
C1: 10nF
C2: 22nF
C3: 4700 mF
Q1: 2N3904
Q2: 2N3906
Q3: MOSFET IRF840
D1,D2: 1N4007

No olvidar los puentes
ni el corte de las pistas bajo el zócalo.





Menu